C64 DC overvoltage protector
C64 power supply is based on a linear DC regulator. These power bricks aren't as reliable as switching ones, but they can work well when kept cool. Unfortunately many of C64 power supplies are also sealed with epoxy. This epoxy will expand when heat comes from regulator, pushing regulator's pins apart from board. Usually the first wire which disconnects is the ground wire, which gives catastrophic results: the +5V voltage rises to a peak capacitor voltage directly from transformer, diode bridge and capacitors - about 11.2V, destroying chips inside C64.
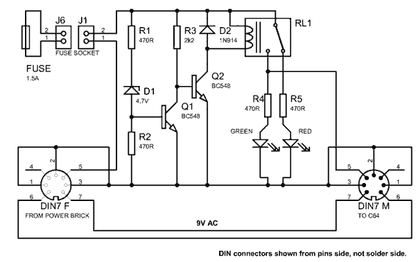
There is a circuit which disconnects 5V from C64 if it gets too high. It's a very simple circuit designed by R. Carlsen (http://personalpages.tds.net/~rcarlsen/), usually mounted inside C64. This version plugs between power supply and the C64, so it can be used with any computer and power supply. The saver circuit is described here: http://personalpages.tds.net/~rcarlsen/cbm/c64/SAVER/saver.txt
The schematic is shown below:

Zener Diode D1 monitors DC level. If it exceeds its voltage and the voltage of opening Q1, it'll close Q2 and open the relay, disconnecting dangerous power line from the computer. Red LED will light up. Don't worry about too high voltage on red LED - 470 Ohms is enough for 11V.
Use a good, 1,5 Amp relay - do not even think of these small chip-height relays or even smaller reed-switch/contactron-based relays (a glass tube with contacts wound with coil).
It's normal that it'll blink quickly in start-up of a power supply, because relay must get its position.
Here is a PCB:
![]() |
![]() |
And photos:
|
|
|
| The device | This device inside |
MCbx, 2010